ロングツーリング&ブログネタのためのリアルタイム位置通報システムを代々搭載していたのですが、それらはことごとくサービス停止となり、そしてアマチュア無線を工夫することで新たなそれを構築できる可能性があるので、技術的興味から取り組んでみることにしました。
https://…/2017/10/06/ リアルタイム位置通報のアマチュア無線版 APRS導入に向けて
まずは、現在バイクに搭載している送信系統。単純に無線機FTM-10Sをバイクに搭載した、極めてシンプルな構成で全て有線接続。これを使用してAPRS座標ビーコンを送出するようにしたい・・・・
| バイク搭載位置 /送信機系統 | ヘルメット | 車体前方 | 車体後方 | 車体後方 | アンテナ | ||||
|---|---|---|---|---|---|---|---|---|---|
| FTM-10S | PTT | ||||||||
| ↓ | |||||||||
| 自作ヘッドセット | → | 自作SW-Box/ATT | → | → | → | FTM-10S無線機 | → | SB1 |
マスツーリング時には430MHz帯で車両間の音声通信に使用しているので、同時に144MHz APRS運用を行うのは無理があり、そこは割り切って、ソロツーリングの際にのみAPRS運用をする仕様。
車体前方の自作スイッチボックスに設置しているアッテネータを、車体後方に移設する計画があるので、移設の際にミキシング機能も増設。ここにAPRSエンコーダからの1,200bps AFSK信号を送り込み送信すればよさそう。
アッテネータの移設計画https://…/2017/09/15/ バイク搭載無線システムの改良・基本構想
| バイク搭載位置 /送信機系統 | ヘルメット | 車体前方 | 車体後方 | 車体後方 | アンテナ | ||||
|---|---|---|---|---|---|---|---|---|---|
| FTM-10S APRS 1,200bps | PTT | APRSエンコーダ | ← | GPSアンテナ | |||||
| ↓ | ↓ | ||||||||
| 自作ヘッドセット | → | 自作SW-Box | → | 新Box ATT/Mix | → | FTM-10S無線機 | → | SB1 | |
| VX-8D APRS 9,600bps | VX-8D無線機 | → | 第二ANT |
また、地方部は1,200bps運用が多く、都市部は9,600bps運用が多い傾向が見られる(主観)ので、別途APRS 9,600bps運用も行うためにVX-8Dも搭載し、電源と第二アンテナを設けよう。
1,200bps/9,600bpsでの運用テストhttps://…/2017/10/12/ 通勤時に徒歩で持ち歩いて、APRSアマチュア無線位置通報の実験
ただ、いきなり最終型に持っていく前に、一度ARPS 1,200bps系統を単独で動作試験しておきたいのと、APRS 1,200bps/9,600bps同時運用で、果たしてどのくらいのIGATE局が座標ビーコンを拾ってくれるのかの実験もしてみたい・・・・
という訳で、想定する実験環境がこちら。
| バイク搭載位置 /送信機系統 | ヘルメット | 車体前方 | 車体後方 | 車体後方 | アンテナ | ||||
|---|---|---|---|---|---|---|---|---|---|
| FTM-10S | PTT | ||||||||
| ↓ | |||||||||
| 自作ヘッドセット | → | 自作SW-Box/ATT | → | → | → | 無線機FTM-10S | → | SB1 | |
| VX-8D APRS 9,600bps |
VX-8D無線機 | → | 第二ANT | ||||||
| IC-23 or FT-728 APRS 1,200bps |
GPSアンテナ | ||||||||
| ↓ | IC-23 or | ||||||||
| APRSエンコーダ | → | FTM-728無線機 | → | 第三ANT |
単純に、既存のFTM-10S系統は触らずに、2台のハンディー機を別途積み込んでテストをするだけということ(笑)
これを具現化するためには、まずはAPRSエンコーダをどうするかだな。
単純に、GPS測位した座標データを、ARPS仕様のテキスト伝文として組み立て、AX.25/HDLCフレームに載せ、AFSK変調で音声信号に変換する・・・・
前の愛車VFR750F(RC36)のLEDウインカーの時にも使用した、PICワンチップマイコンだとか、最近流行りのラズベリーパイあたりを使えば朝飯前の気がする・・・・特にラズパイだとC言語/Linuxベースでアプリが組めるので、将来のいろいろな機能を盛り込みやすい~♪
https://…/2006/01/24/ ウインカーLED化計画・制御ソフトウェア製作
がしかし、これは毎日がホリデー!みたいな時間がたっぷり有るならば良いですが、時間が取りづらい現役社会人だと、完成がいつになるのかわからない・・・・
あぁ・・・・(泣) 面白そうなのになぁ・・・・、老後の趣味に順延かしら(泣)
世の中には既に私が思っていたことを具現化されている方が居て、PICチップでGPSアンテナから座標を受取り、AFSK変調信号を送出するキットを作っているのよね。しかも回路図やPCBパターンまで公開しているので、その気になれば自分で秋葉原でパーツを集めてきて作ってしまうことも可能。(ただし、公開されているとは言え、ソフトをそのまま使うのは著作権法的にはアウトかも。)
バイオニクス社 TinyTRAKシリーズhttps://www.byonics.com/tinytrak4/ TinyTRAK4
https://www.byonics.com/tinytrak/ TinyTRAK3+
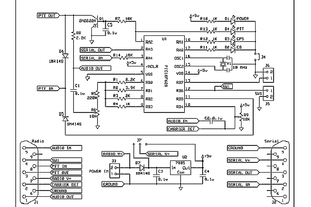
![]() |
| ・TinyTRAK3+ 回路図 |
回路の主役は、PICチップPIC16F628。私がウインカーリレーで使用したベーシックなPIC16F84Aのちょっと上位バージョンで、アナログコンパレータやPWM回路とかを搭載しているのですが、回路図を見るとそれらは一切使っていない模様。メモリ容量の関係で、PIC16F84Aでは力不足だった感じね。
RB0~RB3のデジタル出力と抵抗で、少なくとも4つの電圧信号を作り出し1,200Hz/2,200Hzの疑似サイン波を出力するのかぁ~。無線機側に当然ローパスフィルタが入っているしね。
ハード構成の考え方が私のイメージしていたものとほとんど同じだわっ。まぁ、ダレが考えてもこういう似た構成になるか・・・・
あとはソフトなのですが、本当ならば自宅周辺10km圏内なら座標ビーコンを送出しないという機能がほしいのですが、その機能以外は概ね満足。遠い将来に自作するとして、今は買ってしまったほうが早そう!
バイオニクス社のサイトを見てみると、APRSビーコンの送信のみに特化した『TinyTRAK3+』と、AX.25パケットの送受信が出来てTNCとしても使える『TinyTRAK4』の2バージョンがあり、後者なら当然APRSビーコンの送信の他、他局ビーコンやメッセージを受信したり、デジピータの構築をしたり出来るとのこと。
お値段は・・・・
| 商品 | オプション | キット販売 | 完成品販売 |
|---|---|---|---|
| TinyTRAK 4 | - | $65 | $75 |
| GPSあり | $130 | $140 | |
| TinyTRAK 3Plus | - | $40 | $42 |
| GPSあり | $105 | $107 |
GPSアンテナは、わざわざ秋葉原に買いに行く手間を考えれば、全てコミコミのTT4&GPSの$140を買ってしまうのが楽そうだけれども、GPSモジュールが$65はちょっと高すぎ・・・・
むむ~、悩むなぁ。
楽しい悩みだなぁ(笑)
